Revista Atenas. ISSN: 1682-2749. Nro. 62 (2024) enero-diciembre págs.[1 - 14] https://atenas.umcc.cu
Estrategias didácticas y principios del enfoque socioformativo de la docencia aplicados por profesorado universitario mexicano
Teaching strategies and principles of the socio-formative approach to teaching applied by Mexican university teachers
Estratégias pedagógicas e princípios da abordagem sócio-formativa do ensino aplicados por professores universitários mexicanos
Artículo de investigación
Recibido: 03/08/2024 Evaluado: 31/08/2024 Aceptado: 26/09/2024
Angélica Crespo Cabuto
Instituto Tecnológico de Sonora, México.
https://orcid.org/0000-0003-1846-2505c
angelica.crespo@itson.edu.mx
Claudia Selene Tapia Ruelas
Instituto Tecnológico de Sonora, México.
https://orcid.org/0000-0002-5095-8052
ctapia@itson.edu.mx
Sonia Verónica Mortis Lozoya
Instituto Tecnológico de Sonora, México.
https://orcid.org/0000-0002-7020-2308
smortis@itson.edu.mx
¿Cómo citar el artículo?
Crespo-Cabuto, A., Tapia-Ruelas, C. S. & Mortis-Lozoya, S. V. (2024). Estrategias didácticas y principios del enfoque socioformativo de la docencia aplicados por profesorado universitario mexicano. Atenas, nro. 62, e11964, 1-14.
Resumen
Describir las experiencias docentes al aplicar estrategias didácticas que favorecen los principios del enfoque socioformativo por el profesorado universitario de una universidad, fue el objetivo de este estudio cualitativo fenomenológico. Participaron 27 docentes en tres grupos focales, de cuatro localidades de una universidad pública del Estado de Sonora, México: Obregón, Guaymas, Empalme y Navojoa. Se encontró coincidencia baja entre las características de las estrategias didácticas que utilizan los participantes y las propuestas para la docencia socioformativa. Los principios de la socioformación que se aplican al desarrollar las estrategias didácticas, se identificaron: Gestión del conocimiento, Trabajo colaborativo, Proyecto ético de vida y Emprendimiento; en menor medida Metacognición. Indicando como el profesorado traduce la gestión curricular por competencias, en su actividad docente.
Palabras clave: docencia, socioformación, estrategias didácticas, proceso de enseñanza – aprendizaje.
Abstract
Describing the teaching experiences when applying teaching strategies that favor the principles of the socio-formative approach by the university teaching staff of a university was the objective of this qualitative phenomenological study. 27 teachers participated in three focus groups, from four locations of a public university in the State of Sonora, Mexico: Obregón, Guaymas, Empalme and Navojoa. Low coincidence was found between the characteristics of the teaching strategies used by the participants and the proposals for socio-formative teaching. The principles of socio-formation that are applied when developing didactic strategies were identified: Knowledge management, Collaborative work, Ethical life project and Entrepreneurship; to a lesser extent Metacognition. Indicating how teachers translate curricular management by competencies into their teaching activity.
Keywords: teaching, socio-training, teaching strategies, teaching-learning process.
Resumo
Descrever as experiências docentes ao aplicar estratégias de ensino que privilegiam os princípios da abordagem socioformativa por parte do corpo docente universitário de uma universidade foi o objetivo deste estudo fenomenológico qualitativo. Participaram 27 professores em três grupos focais, de quatro localidades de uma universidade pública do Estado de Sonora, México: Obregón, Guaymas, Empalme e Navojoa. Foi encontrada baixa coincidência entre as características das estratégias de ensino utilizadas pelos participantes e as propostas de ensino socioformativo. Foram identificados os princípios de socioformação aplicados no desenvolvimento de estratégias didáticas: Gestão do conhecimento, Trabalho colaborativo, Projeto de vida ética e Empreendedorismo; em menor grau Metacognição. Indicar como os professores traduzem a gestão curricular por competências na sua atividade docente.
Palavras-chave: ensino, socioformação, estratégias de ensino, processo ensino-aprendizagem.
Introducción
La educación es un factor decisivo que influye en la calidad de vida de las personas, el desarrollo social y el progreso de un país. Para ello, es necesario que los procesos de enseñanza y aprendizaje sean pertinentes y de calidad, que atiendan de manera oportuna situaciones que atañen al contexto inmediato con eficiencia y eficacia (Guzmán y Castillo, 2021; Machado y Montes de Oca, 2020). Para lograrlo, es necesario mantener un proceso continuo de actualización y perfeccionamiento, donde el profesorado tenga la oportunidad de experimentar propuestas pedagógicas innovadoras, que sean factibles y de alto impacto en el aula (Castillo et al., 2023; Rochina et al., 2020).
La Organización de las Naciones Unidas para la Educación, la Cultura y la Ciencia (Unesco, 2022), ha señalado la importancia de que los docentes estén bien formados, para garantizar una educación de calidad para todos, y con ello, lograr la consecución de los objetivos educativos de la Agenda 2030, que propone un nuevo contrato social, en el que destaca la innovación para un futuro sostenible con el fin de afrontar los cambios medioambientales, tecnológicos y sociales que se están experimentando. Sigue vigente la premisa de la incorporación de estrategias didácticas acordes a las nuevas necesidades educativas, siendo prioridad, la aceleración de los aprendizajes (Guzmán y Castillo, 2021; Tobón, 2017; Unesco, 2022).
Con referencia a lo anterior, en algunas universidades de Iberoamérica se está desarrollando un nuevo enfoque curricular basado en competencias: el enfoque socioformativo, como una propuesta orientada a la formación de personas íntegras y competentes, para afrontar los retos actuales del contexto, a través de la movilización de los diferentes saberes en actividades profesionales que contribuirán en la calidad de vida de la sociedad (García, et al., 2014; Tobón, 2017).
En el enfoque socioformativo de las competencias, el profesorado tiene la función de formar personas para la transformación social, siendo un mediador para guiar al estudiantado, quienes son concebidos como actores principales en la resolución de problemas significativos a medida que se va construyendo el conocimiento. Para ello, el profesorado debe mantener un diálogo participativo para potenciar las fortalezas del estudiantado, la creatividad y el emprendimiento en la búsqueda de soluciones integrales (Castillo et al., 2023; Hernández et al., 2014; Tobón et al., 2015).
Dada las características y propósitos del enfoque socioformativo, se identifica un cambio inminente en el proceso de enseñanza–aprendizaje, lo cual incide de manera directa en la práctica del docente. Según Hernández et al. (2014) y Tobón (2017), la docencia socioformativa se desarrolla bajo cinco principios. El primero de ellos es la gestión del conocimiento, que consiste en un proceso que permite analizar, comprender, adaptar, crear, innovar y aplicar el conocimiento desde diversas áreas para la resolución de problemas del contexto, de manera sistémica, ética y colaborativa (Alcedo-Salamanca et al., 2020; Escorcia y Barros, 2020; Hernández et al., 2014).
El proyecto ético de vida es el segundo principio, se caracteriza por impulsar la realización personal, laboriosidad y perseverancia para el logro de las metas del estudiantado, con el fin de asegurar que viva con propósitos claros y éticos mediante el equilibrio, una sana recreación y convivencia con los demás, aplicando los valores universales (Buenaño et al., 2023; Cabell-Rosales y Pérez-Azahuache, 2021; Flores, 2021; Magdaleno-Arreola et al., 2021; Tobón, 2017). El tercer principio es el trabajo colaborativo, el cual promueve el desarrollo de habilidades de aprendizaje personales y sociales, favoreciendo la formación integral de las competencias, a través de la resolución de dificultades y conflictos con diálogo, actitud positiva y responsabilidad frente al logro de los compromisos adquiridos (Bruna-Jofre et al., 2021; Hernández et al., 2014; Tobón, 2017; Zangara y Sanz, 2020).
Emprendimiento es el cuarto principio, busca que el alumnado resuelva problemas del contexto mediante proyectos donde concretice sus ideas, utilice metodologías y recursos, en forma ética; donde no solo se promueve su crecimiento laboral, sino también la responsabilidad social, el desarrollo intelectual, toma de decisiones, conciencia ética y moral (Castillo et al., 2023; Fleith, 2019). Por último, se encuentra el principio de metacognición, que busca la mejora continua, identificando las áreas de oportunidad y el establecimiento de acciones personales o colaborativas para promover la eficacia del alumnado en sus actividades tanto académicas y profesionales (Hernández, et al., 2014; Senra et al., 2021; Tobón 2017).
Contar con profesorado que aplique los principios que fundamentan los nuevos enfoques de enseñanza, es clave para apoyar las metas educativas de permanencia estudiantil, sobre todo, por el bajo porcentaje de cobertura que se reporta a nivel mundial, tal como lo establece el Banco Interamericano de Desarrollo (2022), en América Latina y del Caribe; en su informe indican que los jóvenes presentan trayectorias educativas y laborales difíciles, sobre todo en los niveles socioeconómicos bajos, ya que solo el 13% asiste a una universidad, mientras que los de nivel alto asisten en un 49%. Por su parte, en México, la cobertura en la educación superior es del 34.5% (Secretaría de Educación Pública [SEP], 2022), a diferencia de la cobertura reportada en países avanzados que variaba entre el 60% y 70% (Didriksson, 2019).
Tomando en cuenta las necesidades de las universidades a partir de las transformaciones que los enfoques curriculares han experimentado, se han desarrollado algunos estudios donde resaltan la importancia de las prácticas educativas en el aula. Algunas de estas investigaciones, son las efectuadas por Fardoun et al. (2020), Oseda-Gago, et al. (2019), Trigueros y Navarro (2021), así como Zabala et al. (2020), en donde se identificó que el docente debe promover la autorregulación y el pensamiento complejo, utilizando estrategias flexibles, colaborativas y motivantes para el aprendizaje del estudiante, con la finalidad de incidir positivamente en el rendimiento escolar.
En el Instituto Tecnológico de Sonora, una universidad pública del Estado de Sonora México, desde el año de 2016, se ha implementado el enfoque socioformativo de las competencias en el programa educativo (PE) de Licenciado en Ciencias de la Educación (LCE), el cual ha requerido procesos de capacitación continuos para el docente, con la finalidad de diversificar y enfocar las estrategias didácticas que utilizan en el aula, favoreciendo las características y principios que este enfoque establece.
Metodología y métodos
Es un estudio cualitativo fenomenológico, en el cual se busca comprender las experiencias cotidianas de los individuos, considerando su vinculación con el mundo (Conejeros, 2020; Cueto, 2020). En este caso las experiencias del profesorado con la aplicación del enfoque socioformativo en la docencia.
Participantes. El estudio se realizó en una universidad pública del estado de Sonora, México que tiene seis campus en cuatro localidades del estado, estas son: Ciudad Obregón, Guaymas, Empalme y Navojoa. Fue un total de 27 participantes en tres grupos focales, de los cuales el 33% pertenecen a Ciudad Obregón, 28% a Navojoa; y el 39% a Guaymas y Empalme. En cuanto al género, el 74% eran mujeres y 26% hombres. El 63% del profesorado participante cuenta con grado académico de maestría y el 37% con doctorado. El tipo de muestreo fue no probabilístico intencional y se invitó a participar en el estudio al profesorado que cumplía con los siguientes criterios de inclusión: a) experiencia de mínimo de cuatro años de impartir clases en la universidad, debido a que ya se puede referir su competencia como avanzada (Roe, 2003) en el enfoque por competencias que trabaja la universidad, y b) participar en los seminarios en la temática del enfoque socioformativo.
Instrumentos. Se empleó una entrevista semiestructurada que contenía los siguientes tópicos, relacionados con las acciones que el docente realiza durante el proceso de enseñanza aprendizaje: 1) Características de las estrategias didácticas aplicadas por los participantes, y 2) Principios de la docencia socioformativa aplicados en las estrategias didácticas por parte de los participantes.
Procedimiento. 1) Inmersión al campo: se solicitó autorización de las autoridades institucionales y se identificó e invitó a los participantes que cumplían con los criterios de inclusión.
2) Grupos focales: se formalizó la participación de los docentes que aceptaron, a través de su consentimiento informado. Se programaron los tres grupos focales por medio de la plataforma Google Meet de Google Workspace for Education y el desarrollo tuvo una duración promedio de dos horas.
3) Transcripción y análisis de resultados: se transcribieron textualmente las respuestas en el procesador de textos Word, y se analizaron con la metodología de análisis de textos libres mediante códigos (Fernández, 2006), empleando el programa para análisis cualitativo MAXQDA2022, en donde la información se organizó en los dos tópicos del estudio:1) Características de las estrategias didácticas aplicadas por los participantes: primero se codificó de forma inductiva, agrupando las narraciones mediante el proceso de segmentación en códigos. Posteriormente, se compararon con las características de la docencia socioformativa propuesta por expertos en el enfoque (Hernández, et al., 2014). Respecto al segundo tópico 2) Principios de la docencia socioformativa aplicados en las estrategias didácticas por parte de los participantes, estos se identificaron teniendo predefinidos como categorías de análisis a los principios de la docencia socioformativa, en las cuales se agruparon los segmentos codificados de acuerdo a la narrativa de los participantes. Y finalmente, se procedieron a compararlos con los principios de la socioformación propuestos por expertos del enfoque (Hernández, et al., 2014; Tobón, 2017). Por último, para comprender las características de las estrategias aplicadas por los participantes y cómo se aplicaban los principios del enfoque socioformativo, también se obtuvieron MAXmapas, con importación de segmentos codificados.
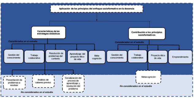
El objetivo de este estudio fue describir las experiencias docentes al aplicar estrategias didácticas que favorecen los principios del enfoque socioformativo por el profesorado universitario. Con relación a las características de las estrategias didácticas identificadas, en las narrativas de los participantes se identifican: gestión del conocimiento, trabajo colaborativo y resolución de problemas del contexto, proyecto ético de vida y emprendimiento. Así mismo, se incluyen también aquellas características de las estrategias didácticas que no fueron identificados en este estudio: presentación de problemas a resolver, análisis de saberes previos, abordaje del proyecto ético de vida, metacognición y resolución del problema; así como los principios del enfoque no identificados en este estudio, en este caso la Metacognición (ver Figura 1).
Características de las estrategias didácticas

Nota. Elaboración propia
Se puede observar que los participantes refirieron en mayor medida la resolución de problemas del contexto y en menor medida el trabajo colaborativo. Como se muestra en el MAXMaps de MAXQDA2022, el cual incluye narraciones del discurso de los participantes, y, además, se puede observar que el grosor de la línea indica de mayor a menor la cantidad los segmentos codificados (ver Figura 2).
Figura 2. MAXMapa con las características de las estrategias didácticas

Nota. Elaboración propia en MAXQDA2022
Contribución a los principios socioformativos
Se llevo a cabo la agrupación en categorías relacionadas a los principios de la socioformación, identificándose que cuatro de cinco principios acorde a Tobón (2017) siendo estos: 1) Gestión del conocimiento, 2) Proyecto ético de vida, 3) Trabajo colaborativo, y 4) Emprendimiento; y en menor medida el principio de 5) Metacognición, como se muestra en el MAXMaps de MAXQDA2022, el cual incluye narraciones del discurso de los participantes, y además, se puede observar que el grosor de la línea indica de mayor a menor la cantidad los segmentos codificados (ver Figura 3).
Figura 3 MAXMapa de los principios favorecidos por los docentes universitarios

Nota. Elaboración propia en MAXQDA2022.
Los resultados muestran que, aunque el programa educativo en el que se realizó el estudio se fundamenta en el enfoque por competencias socioformativo, el profesorado no ha transformado su práctica docente en el aula; es decir, no utiliza estrategias didácticas acordes a la socioformación como se esperaría al aplicar este enfoque y de acuerdo a las recomendadas por Hernández et al. (2014) en la docencia socioformativa.
De los principios que, sí son promovidos por los docentes en sus estrategias didácticas, se encuentra el trabajo colaborativo, ya que mencionan que les es de utilidad para motivarlos, interactuar y generar nuevos conocimientos, lo cual es coincidente con los estudios realizados por Bruna-Jofre et al., (2021), Tobón, (2017), así como de Zangara y Sanz (2020), quiénes mencionan que entre los atributos de la estrategia se favorece la cohesión del grupo, el aprendizaje activo, a través del trabajo individual y grupal; la comunicación y realimentación, favorecida por la cohesión del grupo.
Por su parte, la gestión del conocimiento, se identificaron aquellas que fomentan el aprendizaje de conceptos, entre las cuales se encuentran: organizadores gráficos, analogías, investigaciones, construcciones grupales. Dichos resultados, coinciden con lo establecido por Alcedo-Salamanca et al., (2020) y Escorcia y Barros (2020), quienes mencionan que la gestión del conocimiento favorece que el estudiante cuente con los conocimientos necesarios para resolver los problemas, a través del proceso cognoscitivo que vive el estudiante al interactuar con la información y el entorno, lo le permite abordarlos con un pensamiento divergente.
Respecto al Proyecto ético de vida, se puede identificar que el profesorado lo hace a través de la motivación y formación de valores de manera personal, con la finalidad de considerar sus necesidades y metas, así como la atención de problemas del contexto en su proceso de formación. Estudios como el de Cabell-Rosales y Pérez-Azahuanche (2021) y de Magdaleno–Arreola et al. (2021), han concluido que los reforzadores externos les permiten a los estudiantes confiar en que pueden hacer un excelente trabajo respecto a las tareas y evaluaciones de los cursos. Sin embargo, es importante mencionar que los reforzadores no tendrán el impacto esperado si la percepción del estudiante no es positiva hacia el logro de las metas; es decir, que sienta la confianza y cuente con altas expectativas de logro (Buenaño et al., 2023; Flores, 2021).
Sobre el Emprendimiento, las estrategias didácticas que refirieron los participantes para fomentarlo en el alumnado, se relacionaron con la creatividad e innovación, así como la interacción que tienen con los recursos y plataformas web, así como el trabajo en equipo, lo cual es coincidente con lo establecido por Castillo et al., (2023) y por Fleith (2019), quiénes mencionan que la creatividad e innovación favorece el crecimiento de la inteligencia, así como el desarrollo de habilidades para la solución de problemas desde diferentes perspectivas, tomar decisiones y mantener un aprendizaje continuo, lo cual permite el crecimiento personal y profesional.
Por último, la Metacognición, fue el principio menos favorecido en las estrategias didácticas que implementa el profesorado. Sin embargo, mencionan que realizan actividades de reflexión y análisis sobre el propio proceso de aprendizaje. En este sentido, Senra et al. (2021), señala que el proceso metacognitivo debe ser estimulado a lo largo del proceso, pero puede verse limitado por la falta de estrategias orientadas a la reflexión, la autoevaluación y el autoconocimiento, o bien, la actitud del estudiantado, lo cual no permite que enriquecer el proceso de formación.
Conclusiones
El objetivo del estudio fue describir las experiencias docentes de aplicar estrategias didácticas que favorecen los principios del enfoque socioformativo por el profesorado universitario de una universidad pública.
Se identificaron tres categorías referidas a las características de las estrategias didácticas: 1) Resolución de problemas del contexto, 2) Gestión del conocimiento centrado en el estudiante y 3) Trabajo colaborativo. Observando una coincidencia baja entre las características de las estrategias didácticas que utilizan los participantes y las de la docencia socioformativa. Los principios de la socioformación que aplican al desarrollar las estrategias didácticas identificados fueron: 1) Gestión del conocimiento, 2) Trabajo colaborativo, 3) Proyecto ético de vida y 4) Emprendimiento; sin embargo, desarrollan en menor medida: 5) Metacognición.
El enfoque socioformativo al estar en construcción en Iberoamérica requiere estudios como este para conocer cómo el profesorado traduce la gestión curricular por competencias en su actividad docente. Sobre todo, porque esta función docente está asociada con las variaciones en el aprendizaje estudiantil, específicamente las estrategias didácticas empleadas se relacionan como un factor que incide en la eficiencia terminal y con algunos problemas educativos como la deserción escolar.
Es así, que enfoques educativos innovadores, como el socioformativo, resulta muy pertinente, por estar centrado en la formación integral y atención de los problemas del contexto. Lo cual es acorde con las actuales directrices educativas sobre los futuros de la educación post pandemia que publicó la Unesco (2022), en el que se enfatiza la necesidad de un nuevo contrato social, que coloca al centro la innovación, para formar un futuro sostenible y afrontar los cambios medioambientales, tecnológicos y sociales que se están experimentando.
Referencias bibliográficas
Alcedo-Salamanca., Y. E, Martinez-Nieto., D.A, & Bernardo-Weky., L.U. (2020). Comunidades de aprendizaje, trabajo colaborativo y pensamiento complejo: retos para la transformación de la docencia universitaria en el siglo XXI. Revista Gestión y Desarrollo Libre, 6 (11), 76-106. https://revistas.unilibre.edu.co/index.php /gestion_libre/article/view/8080/7322
Banco Interamericano de Desarrollo. (2022). ¿Cómo reconstruir la educación pospandemia? Soluciones para cumplir la promesa de un mejor futuro para la juventud. http://dx.doi.org/10.18235/0004241
Bruna-Jofre, C.A., Gutiérrez-Henríquez, M.A., Ortiz-Moreira, L.I., Inzunza-Melo, B.A., & Zaror-Zaror, C.L. (2021). Promoviendo el trabajo colaborativo y retroalimentación en un programa de postgrado multidisciplinario. REXE- Revista de Estudios y Experiencias en Educación, 21(45), 475-495. https://doi.org/10.21703/0718-5162.v21.n45.2022.025
Buenaño, N. A., Palacios, C. Y., Soplapuco, J. P., & Reluz, F. F. (2023). Importancia de la motivación para el aprendizaje universitario: una revisión integradora. Revista de Ciencias Sociales, 29(4), 371-385. https://dialnet.unirioja.es/servlet/articulo?codigo=9235125
Cabell-Rosales, N.V., & Pérez-Azahuanche, M.A. (2021). Estrategias motivacionales para el logro de los aprendizajes. Polo de Conocimiento, 6(54), 978-997. https://doi.org/10.23857/pc.v6i1.2194
Castillo Córdova, G. E., Sailema Moreta, J. E., Chalacán Mayón, J. B., & Calva Abad, A. (2023). El rol docente como guía y mediador del proceso de enseñanza-aprendizaje. Ciencia Latina Revista Científica Multidisciplinar, 6(6), 13911-13922. https://doi.org/10.37811/cl_rcm.v6i6.4409
Conejeros, J. (2020). Una aproximación a la investigación cualitativa. Neumol Pediatr, 15(1), 242-244. https://www.academia.edu/download/79652453/57.pdf
Cueto, E. (2020). Investigación cualitativa. Applied sciences in dentistry, 1(3). https://doi.org/10.22370/asd.2020.1.3.2574
Didriksson, A. (2019). La construcción de una agenda de transformación para la universidad en América Latina y el Caribe. Balance y perspectivas de la CRES-2018. Perfiles Educativos, 41(163), 203-218. http://www.scielo.org.mx/pdf/peredu/v41n163/0185-2698-peredu-41-163-203.pdf
Escorcia, J. & Barros, D. (2020). Gestión del conocimiento en instituciones de educación superior: caracterización desde una reflexión teórica. Revista de ciencias sociales XXXVI (3), 83-97. https://hdl.handle.net/11323/6896
Fardoun, H., Collazos, C., & Yousef, M. (2020). Estudio exploratorio en Iberoamérica sobre procesos de enseñanza – aprendizaje y propuesta de evaluación en tiempos de pandemia. Education in the Knowledge Society, 21(17). https://doi.org/10.14201/eks.23437
Fernández, N. L. (2006). ¿Cómo analizar los datos cualitativos?. Butlletí La Recerca. https://bit.ly/36QiblO
Fleith, D. S. (2019). The role of creativity in graduate education according to students and professors. Estudos de Psicologia (Campinas), 36. http://dx.doi.org/10.1590/1982-0275201936e180045
Flores J. (2021). Proyecto Ético de Vida: un instrumento indispensable para alcanzar el desarrollo sostenible. Ecocience International Journal, 3(4), 77-83. https://doi.org/10.35766/ecocience.21.3.4.6
García, J. A., López, N. M., & Del Ángel, R. (2014). Aprendizaje y vida: construcción, didáctica y evaluación de competencias desde el enfoque socioformativo. Pearson. https://bit.ly/2GNFMZr
Guzmán, D. & Castillo, A. (2021). Cambios en el proceso de enseñanza aprendizaje: desafíos en la práctica docente desde análisis de carrera universitaria chilena. Revista Educación, 46(1), 1-28. https://doi.org/10.15517/revedu.v46i1.45593
Hernández, J., Tobón, S., & Vázquez, A. J. (2014). Estudio conceptual de la docencia socioformativa. Ra Ximhai, 10(5). https://bit.ly/3nEVneH
Machado, E. F., & Montes de Oca, N. (2020). Competencias, currículo y aprendizaje en la universidad. Motivos para un debate: Antecedentes y discusiones conceptuales. Transformación, 16(1), 1-13. http://scielo.sld.cu/scielo.php?script=sci_arttext&pid=S2077-29552020000100001
Magdaleno-Arreola, L.E., Corrales-Inzunza, G.U., Gonzales-Mendoza, A.L. (2021). El proyecto ético de vida, una tarea sustantiva que contribuye a la responsabilidad social desde la perspectiva de las instituciones de educación superior [Presentación de escrito]. 4to. Congreso Nacional de investigación sobre educación normal. Hermosillo, Sonora. https://antiguo.conisen.mx/Memorias-4to-conisen/Memorias/2930-1746-Ponencia-doc-_.pdf
Organización de las Naciones Unidas para la Educación, la Cultura y la Ciencia. (2022). Docentes. Capacitar a los docentes y educadores. https://www.unesco.org/es/teachers
Oseda-Gago, O.S., Mendivel-Geronimo, R.K., & Angoma-Astucuri, M.I. (2019). Estrategias didácticas para el desarrollo de competencias y pensamiento complejo en estudiantes universitarios.Sophia, colección de filosofía de la educación, 29, 235-259. https://doi.org/10.17163/soph.n29.2020.08
Rochina, S. C., Ortiz Serrano, J. C., & Paguay, L. V. (2020). La metodología de la enseñanza aprendizaje en la educación superior: algunas reflexiones. Revista Universidad y Sociedad, 12(1), 386-389. http://scielo.sld.cu/scielo.php?script=sci_arttext&pid=S221836202020000100386&lng=es&tlng=pt
Roe, R. (2003). ¿Qué hace competente a un Psicólogo?. Papeles del Psicólogo, 24(86), 1-12. https://www.papelesdelpsicologo.es/resumen?pii=1108
Salgado, L. (2007). Investigación cualitativa, diseños, evaluación del rigor metodológico y retos. Liberabit, 13(13), 71-80. https://biblat.unam.mx/es/revista/liberabit/articulo/investigacion-cualitativa-disenos-evaluacion-del-rigor-metodologico-y-retos
Secretaria de Educación Pública. (2022). Estadística educativa México. Dirección General de Planeación, Programación y Estadística Educativa. https://planeacion.sep.gob.mx/Doc/estadistica_e_indicadores/ estadistica_e_indicadores_entidad_federativa/estadistica_e_indicadores_educativos_26SON.pdf
Senra P., Nielvis de la Caridad, López R., María M., & Bravo L., G. (2021). Metacognición y formación del estudiante universitario. Un estudio en la carrera licenciatura en educación especialidad pedagogía- psicología. Revista Conrado, 17(80), 184-193. https://conrado.ucf.edu.cu/index.php/conrado/article/view/1830/1797
Tobón, S. (2017). Essential axes of knowledge society and socioformation. Kresearch, Mount Dora. https://cife.edu.mx/recursos/wp-content/uploads/2018/09/Essential-axes-of-knowledge-society-and-socioformation2.pdf
Tobón, S., González, L., Nambo, J. S., & Vázquez, J. M. (2015). La socioformación: un estudio conceptual. Revista Paradigma, 36(1), 7-29 http://ve.scielo.org/scielo.php?script=sci_arttext&pid=S1011-22512015000100002
Trigueros Ramos, R., & Navarro Gómez, N. (2021). La influencia del docente sobre la motivación, las estrategias de aprendizaje, pensamiento crítico de los estudiantes y rendimiento académico en el área de Educación Física. Psychology, Society & Education, 11(1), 137-150. https://doi.org/10.21071/psye.v11i1.13936
Velducea-Velducea, W.I., Marín-Uribe, R.I., & Soto-Valenzuela, M.A. (2019). Estrategias de Intervención y Pensamiento Complejo en la Formación Universitaria. Revista Publicando, 6(20), 5-1. https://dialnet.unirioja.es/servlet/articulo?codigo=7054941
Zabala Cuadrado, R. M., Mantilla Jácome, M. P., Hugo Calderón, S., & Velasteguí López, L. E. (2020). Estrategias didácticas innovadoras y actitud emprendedora en estudiantes universitarios de biotecnología y química. Educación Médica Superior, 34(4). https://www.medigraphic.com/cgi-bin/new/resumen.cgi?IDARTICULO=100570
Zangara, M. A., & Sanz, C. (2020). Trabajo colaborativo mediado por tecnología informática en espacios educativos. Metodología de seguimiento y su validación. Revista Iberoamericana en Tecnología Educativa y Educación en Tecnología, 25, 8-20. http://sedici.unlp.edu.ar/handle/10915/101146
Contribución autoral:
Angélica Crespo Cabuto: Conceptualización, Investigación, curación de datos y análisis formal.
Claudia Selene Tapia Ruelas: Metodología, validación y redacción del borrador original.
Sonia Verónica Moris Lozoya: Recursos, Redacción, revisión y edición
Declaración de conflictos de interés:
Loa autores declaran que no existen conflicto de intereses.
Atenas Nro. 62 (2024) ISSN: 1682-2749
https://atenas.umcc.cu